この記事では、あん摩マッサージ指圧師の第34回国家試験(2026年)の合格率を記載している。
鍼灸師・柔道整復師の合格率も一緒に掲載しているので、比較したい人もぜひ!
最後には「あん摩マッサージ指圧の学校別」の合格率も掲載しているので、合格率を学校選びの基準の一つにしたい人もぜひ!
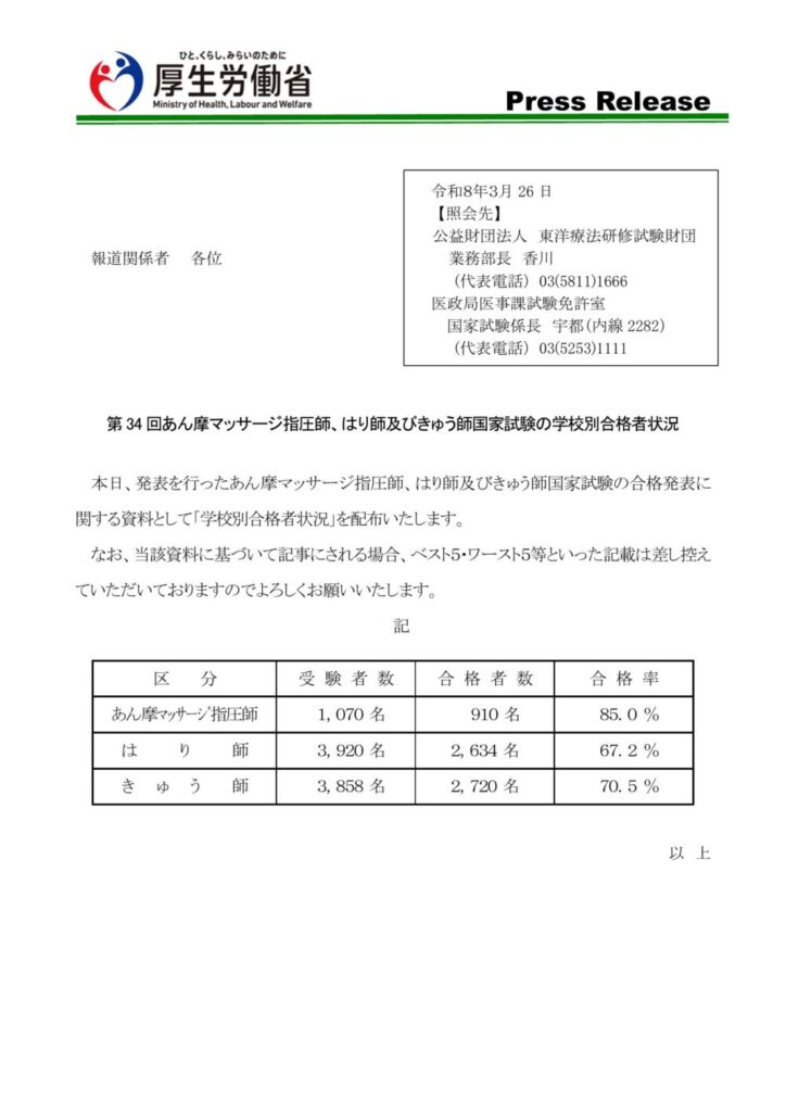
あん摩マッサージ指圧師・鍼灸師・柔道整復師の合格率(34回)
2026年(第34回)における、あん摩マッサージ指圧師・はり師・きゅう師・柔道整復師の合格率は以下の通り。
第34回国家試験合格者率
| 資格 | 受験者総数 | 合格者数 | 合格率 |
| あん摩マッサージ指圧師 | 1,070人 | 910人 | 85.0% |
| はり師 | 3,920人 | 2,634人 | 67.2% |
| きゅう師 | 3,858人 | 2,720人 | 70.5% |
| 柔道整復師 | 4,434人 | 3,170人 | 71.5% |
上記から、あん摩マッサージ指圧師は「受験者数が少なく、合格率が高く、合格者(の数が少ない」という特徴が理解できる。
第34回 各資格における年度別の推移
| 資格 | 34回 | 33回 | 32回 | 31回 | 30回 |
| あまし |
1070人/910人 (85.0%) |
1160人/1011人 (87.2%) |
1109人/932人 (84.1%) |
1296人/1148人 (88.6%) |
1278人/1082人 (84.7%) |
| はり |
3920人/2634人 (67.2%) |
4150人/3066人 (73.9%) |
4176人/2892人 (69.3%) |
4084人/人2877人 (70.4%) |
3982人/人2956人 (74.2%) |
| きゅう |
3858人/2720人 (70.5%) |
4094人/3068人 (74.9%) |
4111人/2887人 (70.2%) |
4010人/2875人 (71.7%) |
3892人/2963人 (76.1%) |
| 柔整 |
4434人/3170人 (71.5%) |
4513人/2607人 (57.8%) |
5027人/3337人 (66.4%) |
4521人/2244人 (49.6%) |
4359人/2740人 (62.9%) |
※各回に関して「受験者数/合格者数(合格率)」で記載
各国家試験の傾向は以下の通り。
- あん摩マッサージ指圧師の受験者数が漸減傾向にある。
- 一方で、柔道整復師は試験難易度の激しい変動を経験している。
- また、はり師・きゅう師は安定した受験者ボリュームを維持しながらも臨床的思考を問う問題へのシフトによる合格率の低下が見られる。
- 四資格の中で、近年最も劇的な変化を遂げたのが柔道整復師国家試験だ。
- 第31回(2023年3月実施)の国家試験は、業界全体を震撼させる結果となった。受験者数4521名に対し、合格者はわずか2244名、合格率は49.6%と、ついに50%を割り込む歴史的な低水準を記録した 。第31回の合格率急落の背景には、不適切な施術や不正請求の防止といった社会的要請に基づき、厚生労働省が試験の厳格化を図ったことがあるとされる。特に「必修問題」において、80%以上の得点を必須とする厳しい基準が、多くの受験生にとって高い壁となった。また、試験問題自体の難易度が上昇し、従来の過去問暗記を中心とした学習法が通用しなくなったことも大きな要因である。
- しかし、第34回試験では合格率が71.5%まで上昇し、過去4年で最高の水準となった。これは、第31回の衝撃を受けて、養成校側がカリキュラムを大幅に見直し、臨床実践に即した教育や徹底した模擬試験対策を実施してきた成果であると分析されている 。
34回 あん摩マッサージ指圧師の学校別の国家試験合格率
あん摩マッサージ指圧師の各学校別の国家試験合格率は以下になる。
| 学校名 | 総数 | ||
| 受験者数(人) | 合格者数(人) | 合格率(%) | |
| 赤門鍼灸柔整専門学校 | 37 | 34 | 91.9 |
| 東京医療専門学校 | 46 | 45 | 97.8 |
| 東洋鍼灸専門学校 | 44 | 41 | 93.2 |
| 東京医療福祉専門学校 | 32 | 32 | 100.0 |
| 東京衛生学園専門学校 | 97 | 80 | 100.0 |
| 日本鍼灸理療専門学校 | 97 | 86 | 88.7 |
| 58 | 46 | 79.3 | |
| 日本指圧専門学校 | 75 | 57 | 76.0 |
| 国際鍼灸専門学校 | 36 | 35 | 97.2 |
| 湘南医療福祉専門学校 | 16 | 16 | 100.0 |
| 神奈川衛生学園専門学校 | 27 | 24 | 88.9 |
| 東海医療学園専門学校 | 33 | 30 | 90.9 |
| 呉竹鍼灸柔整専門学校 | 54 | 54 | 100.0 |
| 専門学校名古屋鍼灸学校 | 18 | 18 | 100.0 |
| 中和医療専門学校 | 68 | 62 | 91.2 |
| 京都仏眼鍼灸理療専門学校 | 28 | 28 | 100.0 |
| 大阪行岡医療専門学校長柄校 | 45 | 40 | 88.9 |
| 関西医療学園専門学校 | 25 | 22 | 88.0 |
| 四国医療専門学校 | 24 | 22 | 91.7 |
| 鹿児島鍼灸専門学校 | 9 | 9 | 100.0 |
| 呉竹医療専門学校 | 48 | 48 | 100.0 |
注意点! 新卒と既卒で合格率が全く違う!
最後に注意点として「新卒者と既卒者で合格率が全く違う」という点を記載して終わりにする。
先ほど記載した表のように「合格率」を新卒者・既卒者に分けると、両者には雲泥の差があるのが分かる。
例えば「あん摩マッサージのみが学べる学校(長生・日本指圧)」の合格率を、新卒者・既卒者に分けて記載すると以下になる。
第34回 長生学園 合格率
| 受験者数 | 合格者数 | 合格率 | |
| 総数 | 58人 | 46人 | 79.3% |
| 新卒者 | 44人 | 42人 | 95.5% |
| 既卒者 | 14人 | 4人 | 28.6% |
第34回 日本指圧専門学校 合格率
| 受験者数 | 合格者数 | 合格率 | |
| 総数 | 75人 | 57人 | 76.0% |
| 新卒者 | 58人 | 55人 | 94.8% |
| 既卒者 | 17人 | 2人 | 11.8% |
上記からも分かるように、「既卒者(学校を卒業したが国家試験は不合格となり、再挑戦した人)」の合格率が、学校全体の合格率に大きく影響を与えているケースもある。
この事から以下の点には注意が必要である。
- 学校合格率が、新卒者合格率と乖離している場合もある。
- 「新卒者の国家試験合格率」は非常に高いが、一度不合格となった場合、リベンジした際の合格率はメチャクチャ下がる(=1発で合格しよう!!)
どの年のあん摩マッサージ指圧師国家試験においても「新卒者」と「既卒者」の間に横たわる決定的な学力格差が存在すし、(この記事では掲載していないが)第34回においてもその傾向は顕著に表れている。
全体合格率が70%〜80%台にとどまる学校であっても、新卒合格率に目を向ければ90%台半ば以上の高水準を確保しているケースが大半である。これは、国家試験対策がいかに「養成施設内での日常的な反復学習」と「同調圧力による学習意欲の維持」に依存しているかを如実に示している。卒業後に学校のカリキュラムから切り離されると、膨大な暗記と論理的理解を必要とする医療知識を独学で維持し続けることは極めて困難になる。
参考文献
参考文献は『厚生労働省 Press Release 第34回あん摩マッサージ指圧師、はり師及びきゅう師の学校別合格者状況』となる。

